ASR-A501_Debian_User_Guide
产品特性(Features)
- Rockchip RK3588 Arm Quad Cortex-A76 2.4GHz and Quad Cortex-A55 1.8 GHz
- Built-in NPU with processing performance of up to 6 TOPS
- Onboard 4/8GB LPDDR4 memory and 32/64GB eMMC
- Supports 8K @ 60 fps H.265/VP9 video decoding and 8K @ 30 fps H.265/H.264 video encoding
- Supports 2 x PCIE 3.0 x1, 4 x MIPI-CSI, UART, 2 x I2C, 1 x SPI, and 1 x USB by 120-pin B2B connector
- Provides 1 x 2.5GbE, 3 x GbE, 2 x USB3.0, 2 x CAN FD, 2 x RS-232/485, 2 x RS-485, 1 x HDMI2.0, 1 x Line out/Mic in 12-24V DC In, contact: 8KV, air: 15KV, ESD protection
- Provides a M.2 E Key with PCIE 2.1, USB 2.0 signal and a M.2 B Key with PCIE 2.1/SATA, USB 2.0 signal
- Supports Linux Debian12, Android14 and Advantech Robotic Suite SDK
产品官网链接(Product official website link)
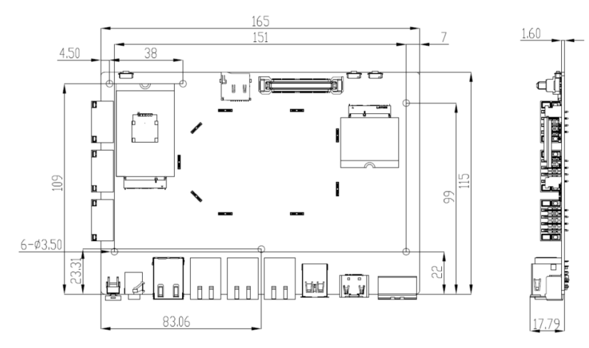
接口布局和尺寸(Layout and Sizes)
ASR-A501接口布局图 Board Dimension Layout



接口尺寸 Board Dimension

接口引脚定义 (Connector Pin definitions)
| Jumper List | |
| Position | Description |
| [SW1](./ASR-A501_Debian_User_Guide_wiki_data/ASR-A501_SW1 "ASR-A501 SW1".md) | COM2/4 485 Terminal |
| [SW2](./ASR-A501_Debian_User_Guide_wiki_data/ASR-A501_SW2 "ASR-A501 SW2".md) | CAN FD Terminal |
| [J1](./ASR-A501_Debian_User_Guide_wiki_data/ASR-A501_J1 "ASR-A501 J1".md) | USB0 OTG Mode selection,default USB3.0 host |
| [J2](./ASR-A501_Debian_User_Guide_wiki_data/ASR-A501_J2 "ASR-A501 J2".md) | ATX/AT Mode Selection,defa |
快速入门 (Quick Start)
系统下载 (OS Download)
Note:LIV=Yocto Linux , UIV=Ubuntu,DIV=Debain,AIV=Android
LBV=BSP,LIV=Image
| Prduct | Image Version | Release Date | Release Version | Release notes | Image Download | BSP Download Tag | SDK | Comment | Test Report |
| ASR-A501 EG90 | DIV110057 | 2025/04/08 | RTM | Release note | Baidu Password:a887 Dropbox | RK3588_RISC_DIV110057.xml | Ask PM for Help | Test Report |
-
Alpha: Basic I/O function bring up by RD;
-
Beta: Basic I/O function、performance and middleware verified by RD. Peripherals integrated;
-
GA: Beta version by QE verification;
-
RTM: Beta version by SI/Power/QE verification and pre-loaded;
For BSP files, Please contact us.
Debian 燒錄方法 (Debiand Flash eMMC Method)
[Using_RKTool for ASR-A501.](./ASR-A501_Debian_User_Guide_wiki_data/Using_RKTool_for_ASR-A501. "Using RKTool for ASR-A501.".md)
[Using bootup sd disk made_by SDDiskTool for ASR-A501.](./ASR-A501_Debian_User_Guide_wiki_data/Using_bootup_sd_disk_made_by_SDDiskTool_for_ASR-A501. "Using bootup sd disk made by SDDiskTool for ASR-A501.".md)
Linux基本使用方法
ASR-A501 Function:
- [DC-IN](./ASR-A501_Debian_User_Guide_wiki_data/ASR-A501_DC-IN "ASR-A501 DC-IN".md)
- [CAN/DEBUG](./ASR-A501_Debian_User_Guide_wiki_data/ASR-A501_CAN/DEBUG "ASR-A501 CAN/DEBUG".md)
- [PWR_BTN](./ASR-A501_Debian_User_Guide_wiki_data/ASR-A501_PWR_BTN "ASR-A501 PWR BTN".md)
- [AUDIO](./ASR-A501_Debian_User_Guide_wiki_data/ASR-A501_AUDIO "ASR-A501 AUDIO".md)
- [Ethernet & LED](./ASR-A501_Debian_User_Guide_wiki_data/ASR-A501_Ethernet_&_LED "ASR-A501 Ethernet & LED".md)
- [USB0/1](./ASR-A501_Debian_User_Guide_wiki_data/ASR-A501_USB0/1 "ASR-A501 USB0/1".md)
- [HDMI](./ASR-A501_Debian_User_Guide_wiki_data/ASR-A501_HDMI "ASR-A501 HDMI".md)
- [MASKROM](./ASR-A501_Debian_User_Guide_wiki_data/ASR-A501_MASKROM "ASR-A501 MASKROM".md)
- [RST](./ASR-A501_Debian_User_Guide_wiki_data/ASR-A501_RST "ASR-A501 RST".md)
- [SD](./ASR-A501_Debian_User_Guide_wiki_data/ASR-A501_SD "ASR-A501 SD".md)
- [RTC_BAT](./ASR-A501_Debian_User_Guide_wiki_data/ASR-A501_RTC_BAT "ASR-A501 RTC BAT".md)
- [Watchdog](./ASR-A501_Debian_User_Guide_wiki_data/ASR-A501_Watchdog "ASR-A501 Watchdog".md)
- [TPM](./ASR-A501_Debian_User_Guide_wiki_data/ASR-A501_TPM "ASR-A501 TPM".md)
- [RECOVERY](./ASR-A501_Debian_User_Guide_wiki_data/ASR-A501_RECOVERY "ASR-A501 RECOVERY".md)
- [UART(COM1/2/3/4)](./ASR-A501_Debian_User_Guide_wiki_data/ASR-A501_UART(COM1/2/3/4) "ASR-A501 UART(COM1/2/3/4)".md)
- [PCIE_M.2_E Key](./ASR-A501_Debian_User_Guide_wiki_data/ASR-A501_PCIE_M.2_E_Key "ASR-A501 PCIE M.2 E Key".md)
- [PCIE_M.2_B Key](./ASR-A501_Debian_User_Guide_wiki_data/ASR-A501_PCIE_M.2_B_Key "ASR-A501 PCIE M.2 B Key".md)
- [CN1](./ASR-A501_Debian_User_Guide_wiki_data/ASR-A501_CN1 "ASR-A501 CN1".md)
- [CN2](./ASR-A501_Debian_User_Guide_wiki_data/ASR-A501_CN2 "ASR-A501 CN2".md)